logo

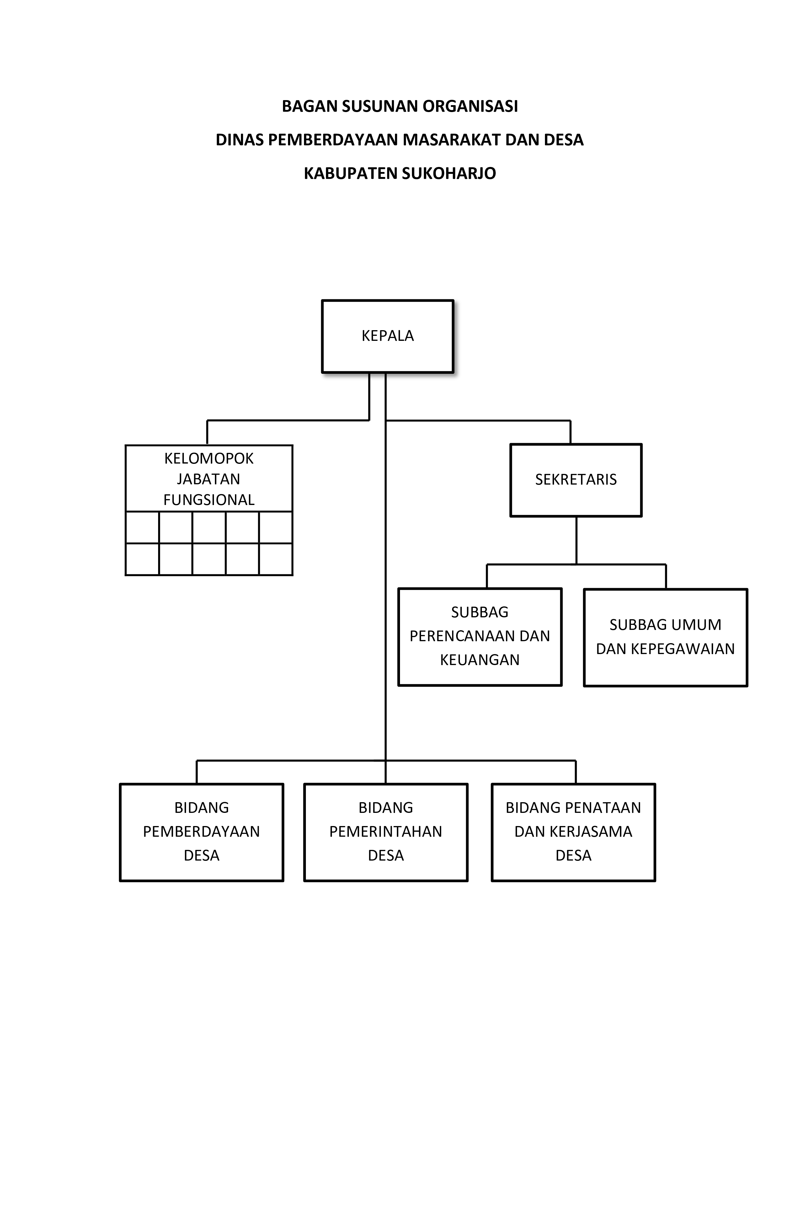
Struktur Organisasi PPID DPMD Sukoharjo

Gambar Struktur Organisasi Dinas Komunikasi dan Informatika Kabupaten Sukoharjo